Work Experience
A journey through hands-on experience with UBC Sailbot, where I contributed to the design and development of advanced embedded systems for autonomous sailing vessels.
Electrical Communications Subteam Member
Working on the development of the electrical communication for Project Polaris, UBC Sailbot’s autonomous sailboat. Responsible for component selection, PCB design, and enclosure development to ensure system reliability in harsh marine environments.
Key Achievements:
- Designed the Power Distribution Board (PDB) schematic and PCB layout in Altium Designer, reducing board size by 20% while meeting current and voltage specifications
- Determined enclosure specifications for all Communications (COM) modules, achieving IP68 waterproofing and maintaining accessibility for maintenance
- Collaborated with subteam members to ensure all electrical components met performance, reliability, and budget constraints
Technologies:
Featured Projects
A showcase of innovative PCB designs, digital systems, and embedded solutions that bridge the gap between hardware architecture and intelligent control.

RUDDER PCB
PCB DesignDesigned a dedicated Rudder Control PCB integrating 12 V overvoltage/undervoltage protection, a 12 V-to-5 V buck converter, CAN and RS-232 (MAX3232) transceivers, an IMU with a switching mechanism, and motor-controller circuitry using an LM311P comparator for GPIO-based direction control. Verified signal integrity, power stability, and actuator responsiveness to ensure reliable rudder operation within the UBC Sailbot control system.
Key Features:
- Integrated 12 V protection circuitry with overvoltage and undervoltage detection, plus an onboard 12 V→5 V buck converter for stable power delivery.
- Communication interfaces including CAN transceiver, MAX3232-based RS-232 transceiver, and an IMU with a dedicated switching mechanism for flexible sensor routing.
- Motor-control and encoder circuitry featuring an LM311P-based direction interface to drive the rudder actuator with precise, reliable signaling.

ARC4 Decrypter
Digital Systems DesignDeveloped a SystemVerilog ARC4 decryption engine on the DE1-SoC FPGA, implementing hardware modules for state initialization, key-scheduling, and PRGA to decrypt length-prefixed ciphertext in on-chip memory. Extended the design into a brute-force cracking system with a parallel double-core architecture, achieving ~2× speedup on large key searches and validating correctness through RTL and post-synthesis simulations.
Key Features:
- Modular ARC4 pipeline implementing state initialization, key-scheduling, and PRGA for hardware decryption of length-prefixed ciphertext.
- Brute-force key-cracking engine capable of scanning the full 24-bit keyspace and detecting valid plaintext via ASCII filtering.
- Parallel double-core architecture providing ~2× speedup on large key searches.

VGA Datapath and Algorithm Design
Digital Systems DesignDeveloped a VGA graphics engine on an Intel DE1-SoC FPGA using SystemVerilog. Implemented hardware modules for pixel generation, datapath control, and shape rendering (circles and Reuleaux triangles) using the Bresenham algorithm, with real-time visualization on a VGA display.
Key Features:
- Real-time pixel plotting and shape rendering on VGA display
- Datapath and FSM-based control for efficient drawing algorithms
- Comprehensive SystemVerilog testbenches for RTL and post-synthesis verification

Simple Datapath and Controller: Baccarat
Digital Systems DesignDesigned and implemented a digital Baccarat game on an Intel DE1-SoC FPGA using Verilog. The system leverages hardware modules for card generation, rule-based logic, and score evaluation, with real-time display output.
Key Features:
- Real-time card dealing, score calculation, and outcome evaluation
- FSM-based gameplay control with deterministic logic
- Verilog testbenches ensuring functional correctness

Remote Controlled Coin Picking Robot
Embedded SystemsBuilt an autonomous coin-picking robot with metal detection, wireless control, and servo-driven collection mechanisms to detect, pick up, and count coins within a defined perimeter.
Key Features:
- Colpitts oscillator for real-time coin detection
- Ultrasonic + inductor circuit for boundary sensing
- Servo-actuated electromagnet for coin collection
- Autonomous or joystick-based manual operation via wireless

Reflow Oven Controller
Embedded SystemsDesigned and implemented a reflow oven controller using a finite state machine (FSM) to regulate temperature profiles, improving PCB soldering precision.
Key Features:
- FSM-based control of heating stages with thermocouple feedback
- PWM + solid-state relay for precise temperature regulation
- Safety shutoff and manual stop for reliability
- Servo-driven oven door and LED state indicators for usability

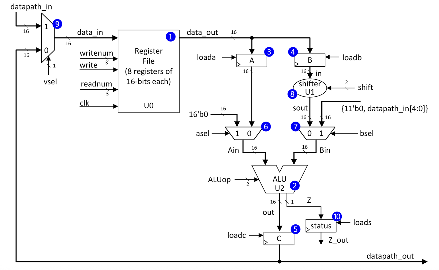
ALU Datapath for Simple RISC Machine
Digital Systems DesignDesigned and implemented a SystemVerilog datapath for a Simple RISC Machine, integrating register files, multiplexers, and an ALU to execute eight arithmetic and logical operations. Developed and validated three targeted testbenches, achieving a 100% pass rate against functional specifications. Deployed the design on a DE1-SoC FPGA, using a 7-segment display to showcase real-time computation results with zero runtime errors during demonstration.
Key Features:
- Executes eight arithmetic and logic operations (ADD, SUB, AND, OR, etc.) in a Simple RISC Machine.
- Integrates register files, multiplexers, and ALU into a functional datapath.
- Displays real-time computation results on a 7-segment display.
- Verified with testbenches for full functional compliance before FPGA deployment.

Real-Time Speech Recognition System
PCB DesignDesigned a Real-Time Speech Recognition System PCB using the INMP441 microphone for accurate sound capture, enabling seamless audio detection and processing in embedded applications.
Key Features:
- Real-Time Recognition: STM32H750VBT6 processes audio for keyword and voice command detection.
- High-Fidelity Input: INMP441 MEMS mic via I²S for clear audio capture.
- USB-C Interface: Single port for power and data

PDB COM Module
PCB DesignDesigned a PDB for a Nucleo-based system with integrated protection and biasing circuits, featuring a 12V-to-5V buck converter for efficient, reliable power delivery to multiple communication modules.
Key Features:
- 12V-to-5V buck converter for efficient power delivery. TVS-diode protection circuit against overvoltage and undervoltage.
- TVS-diode protection circuit against overvoltage and undervoltage.
- Integrated CAN transceiver for reliable data exchange with external systems.
Education & Skills
Academic Background
Bachelor of Applied Science in Electrical Engineering
University of British Columbia
Comprehensive program covering both hardware and software aspects of computer systems. Built a strong foundation in digital design, computer architecture, and embedded systems, with hands-on experience in hardware description languages such as SystemVerilog, PCB design, and firmware development for microcontrollers.
